อันดับหนึ่ง 94+ ภาพ หลักการ เขียน โปรแกรม ภาษา จาวา ใหม่ที่สุด

อันดับหนึ่ง ภาพถ่ายเกี่ยวกับหลักการ เขียน โปรแกรม ภาษา จาวา ที่เว็บไซต์ cleverlearn-hocthongminh.edu.vn รวบรวมและจัดทำอย่างดีเยี่ยมค่ะ นอกจากนี้ยังมีภาพถ่ายที่เกี่ยวข้องกับ ตัวอย่าง การ เขียน จดหมาย ธุรกิจ ภาษา อังกฤษ, การ เขียน บรรณานุกรม งาน วิจัย ภาษา อังกฤษ, คู่มือเขียนโปรแกรมด้วยภาษา c ฉบับสมบูรณ์ pdf, แบบ ประเมิน ห้องเรียน สีขาว doc, บทเรียน สํา เร็ จ. รูป ภาษาอังกฤษ doc, เขียนโปรแกรมภาษาซี บวก ลบ คูณ หาร, กิจวัตรประจําวัน ภาษาจีน, โครงการ ห้องเรียน สีขาว word ซึ่งมีรายละเอียดเพิ่มเติมให้ดูที่ด้านล่างค่ะ

หลักการ เขียน โปรแกรม ภาษา จาวา

อันดับหนึ่ง 94+ ภาพ หลักการ เขียน โปรแกรม ภาษา จาวา ใหม่ที่สุด
[Techhub] อัปสกิลไปพร้อมกัน ม.บูรพา จัดคอร์สเรียนสายไอที กับการเขียน …
My Image 2
ขอบคุณจาวา: 3. เริ่มต้นเขียนโปรแกรมภาษาจาวาด้วย IntelliJ
My Image 3
ขอบคุณจาวา: 3. เริ่มต้นเขียนโปรแกรมภาษาจาวาด้วย IntelliJ
My Image 4
การเขียนโปรแกรมภาษาจาวา
My Image 5
หนังสือมือสอง คู่มือเขียนโปรแกรมด้วยภาษาจาวา JAVA | Shopee Thailand
My Image 6
[sydNEY: The Storiographer] เรียน “ภาษา” อะไรดีล่ะครับ?
My Image 7
หนังสือปลุกพลังเนรมิต เขียนคาถา เสกด้วยจาวา | LINE SHOPPING
My Image 8
เบนซ์(รับสอนจาวาตั้งแต่พื้นฐาน) สอนเขียนโปรแกรม
My Image 9
การเขียนโปรแกรมภาษาจาวา
My Image 10
Java : วัตถุในภาษาจาวา – MARUPATNOTE
My Image 11
จาวาสคริปต์ เขียนอย่างไร? | Wordy Guru
My Image 12
คู่มือเขียนโปรแกรมด้วยภาษา JAVA ฉบับสมบูรณ์ – ThaiPick
My Image 13
Micro4you.com
My Image 14
Micro4you.com
My Image 15
ตอบโต้, เคลื่อนที่โปรแกรมเกี่ยวพัฒนาการ, จาวาสคริปต์ png – png ตอบโต้ …
My Image 16
สำนักวิทยบริการ มหาวิทยาลัยกรุงเทพธนบุรี
My Image 17
แนวคิดพื้นฐานในภาษาการเขียนโปรแกรมจาวาสคริปต์
My Image 18
Java: จุดเริ่มต้น ภาษาจาวา (Java) ⋆ Software
My Image 19
B2S การพัฒนาโปรแกรมเกม 2D ด้วยภาษาจาวาร่วมกับเฟรมเวิร์ค libGDX …
My Image 20
โครงการแข่งขัน Hack โปรแกรมภาษาจาวา ครั้งที่ 2 – SUT
My Image 21
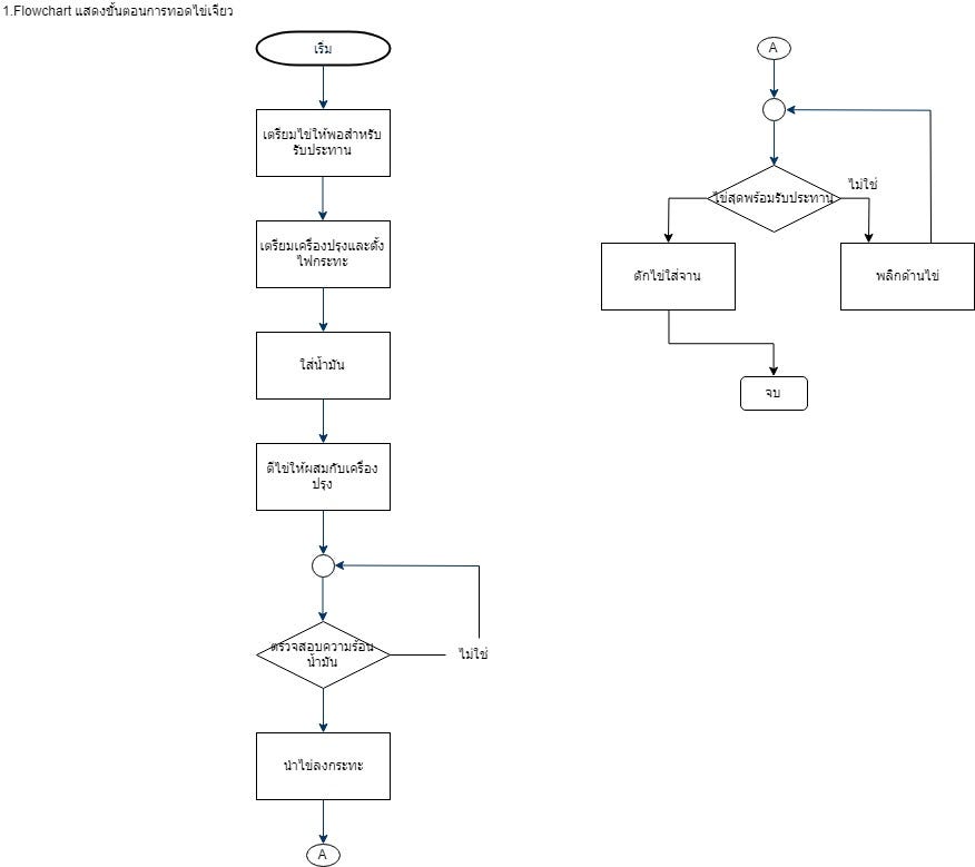
Flowchart ขั้นตอนการทอดไข่เจียว | by Ooum Tan | Medium
My Image 22
เขียนโปรแกรมไม่ต้องใช้โค้ด ‘อัฟวาแลนท์’ เสนอแพลตฟอร์ม Oneweb ช่วยองค์กร …
My Image 23
ขอบคุณจาวา: 3. เริ่มต้นเขียนโปรแกรมภาษาจาวาด้วย IntelliJ
My Image 24
รูปการเขียนโปรแกรมจาวา ซอฟต์แวร์ รหัส การเข้ารหัส PNG , ส่วนขยาย, รหัส …
My Image 25
CT494 (CS493) (COS4901) 51240 หัวข้อการศึกษาพิเศษ:การเขียนโปรแกรมภาษาจาวา
My Image 26
ภาษาการเขียนโปรแกรม
My Image 27
ของจาวา, ตั้งโปรแกรมจาวา, ตั้งโปรแกรมคอมพิวเตอร์ png – png ของจาวา …
My Image 28
รูปการออกแบบการเขียนด้วยมือภาษาอาหรับอินนาลิลลาฮิวาอิไลฮิโรจิอุน PNG …
My Image 29
ฝึกเขียนภาษาเกาหลี ㅘ (สระ วา) – ภาษาเกาหลี (Korean Language , 한국어)
My Image 30
รูปKeris Emas Berukir PNG , เคริส, Keris จาวา, Keris บาหลีภาพ PNG และ …
My Image 31
หลักการเขียนโปรแกรมภาษา Python – Second edition – ThaiPick
My Image 32
รูปKeris Dalam Sarung PNG , เคริส, Keris จาวา, Keris Melayuภาพ PNG และ …
My Image 33
:: บทเรียนออนไลน์ วิชาหลักการเขียนโปรแกรม รหัสวิชา ง30259
My Image 34
รูปจาวาสคริปต์ การเขียนโปรแกรม ภาษา รหัส การเข้ารหัส PNG , ต้นฉบับ, ชวา …
My Image 35
การเขียนโปรแกรมภาษาด้วยภาษาซี APK للاندرويد تنزيل
My Image 36
ความเป็นมาของภาษาจาวา. ภาษาจาวาถูกพัฒนาขึ้นมาใบปี ค.ศ. 1991… | by …
My Image 37
2,400+ จาวาสคริปต์ ภาพประกอบ ภาพถ่ายสต็อก รูปภาพ และภาพปลอดค่าลิขสิทธิ์ …
My Image 38
หลักการเขียนโปรแกรม – Coggle Diagram
My Image 39
AngularJS, จาวาสคริปต์, Singlepage องโปรแกรม png – png AngularJS, จาวา …
My Image 40
[ขีดเขียนเรียนญี่ปุ่น ๏ Japanese in Notes] เรียนภาษาจากอนิเมะ
My Image 41
การเขียนโปรแกรมภาษาจาวา
My Image 42
Facebook
My Image 43
คู่มือเริ่มต้นเขียนโปรแกรมด้วยภาษา JAVA – ThaiPick
My Image 44
มาฝึกอ่านคำศัพท์ที่ขึ้นต… – สอนภาษาอาจารย์ต้น: ajton English | Facebook
My Image 45
รวมวิธีใช้ “ตัวเลขภาษาอังกฤษ” ครบ จบ ใน 2 นาที
My Image 46
ขั้นตอนการเขียนจาวา
My Image 47
ความหมายของ “ถือเวลาวิปริตให้สมองของคุณ”
My Image 48
UNICEF Thailand – 🪐🌍 รับสมัครครูอาสาครั้งยิ่งใหญ่ที่สุด… | Facebook
My Image 49
แนวคิดพื้นฐานในภาษาการเขียนโปรแกรมจาวาสคริปต์
My Image 50
คู่มือเริ่มต้นเขียนโปรแกรมด้วยภาษา JAVA – ThaiPick
My Image 51
วิทยาการคำนวณ ม.1 : การเขียนโปรแกรมเบื้องต้น → หลักการเขียนโปรแกรม …
My Image 52
การเขียนโปรแกรมด้วยภาษา C – ThaiPick
My Image 53
คู่มือเขียนโปรแกรมภาษา Python – ThaiPick
My Image 54
โปรแกรมเมอร์เป็นอาชีพที่เงิน… – Expert-Programming-tutor.com | Facebook
My Image 55
🍀 on Twitter: “RT @bemybbu: เจ๊พี่จาวามากฮืออออ”
My Image 56
การเขียนโปรแกรมเชิงวัตถุ(จาวา)
My Image 57
KruBom
My Image 58
Show Case นวัตกรรมดิจิทัล และ Workshop เขียนโปรแกรมภาษาจาวา สำหรับน้อง …
My Image 59
กรณ์ จาติกวณิช – Korn Chatikavanij on Twitter: “#RainbowEconomy …
My Image 60
วิทยาการคำนวณ ม.1 : การเขียนโปรแกรมเบื้องต้น → ภาษาจาวา – ครูบอลออนไลน์
My Image 61
2.การเขียนโปรแกรมภาษา – srp31184
My Image 62
5. หลักพื้นฐานในการเขียนโปรแกรม | kroomaneewan
My Image 63
หนังสือเรียนเพิ่มเติม เทคโนโลยีสารสนเทศฯ ภาษาจาวา ม.4-6 (สสวท)
My Image 64
คู่มือการเขียนโปรแกรมภาษา Java ฉบับผู้เริ่มต้น / ประภาพร ช่างไม้ …
My Image 65
โปรแกรม, จาวาสคริปต์ ไอคอน ใน Papirus Mimetypes
My Image 66
พระสังกัจจายน์ เนื้อขาว (นิยม) วัดประสาทบุญญาวาส พ.ศ.2506 #6291489
My Image 67
ข้อความ, ภาษาจาวา language ไอคอน ใน Papirus Mimetypes
My Image 68
หลักการเขียน Flowchart – การเขียนโปรแกรม
My Image 69
วิทยาการคำนวณ ม.1 : การเขียนโปรแกรมเบื้องต้น → ภาษาจาวา – ครูบอลออนไลน์
My Image 70
พื้นฐานการเขียนโปรแกรม ภาษาซี (ฉบับทบทวน) | by Non Sensei | Medium
My Image 71
สมุดวาดเขียน RENAISSANCE ขนาด A4 (210 x 297 mm.) | นัดพบเครื่องเขียน
My Image 72
หนังสือ การพัฒนาโปรแกรมเกม 2D ด้วยภาษาจาวาร่วมกับเฟรมเวิร์ค libGDX …
My Image 73
อักษรขอม
My Image 74
โฟลเดอร์, สีแดง, ของจาวา ไอคอน ใน Papirus Places
My Image 75
4.3 ตัวอย่างและผังงาน – Python Programming
My Image 76
เฮียสอ เชิญมะปรางมาเป็นพิธีกรบ่อยๆนะคะชอบ – Pantip
My Image 77
เบนซ์(รับสอนจาวาตั้งแต่พื้นฐาน) สอนเขียนโปรแกรม
My Image 78
ซอฟต์แวร์ที่ใช้ในการเขียนโปรแกรมคอมพิวเตอร์ – วิทยาการคำนวณม.1
My Image 79
หนังสือ เริ่มต้นเขียนโปรแกรมด้วยภาษา Scratch 3 – ThaiPick
My Image 80
เทอม 2 บทที่ 1 พันธะเคมี – เคมีสร้างสัน
My Image 81
KongRuksiam: สอนจาวา-การใช้งานคลาส String
My Image 82
ตอบโต้, จาวาสคริปต์องสมุด, จาวาสคริปต์ png – png ตอบโต้, จาวาสคริปต์อง …
My Image 83
จาวาสคริปต์, outlined นแฟ้มประเภท, ส่วนติดต่อ, สัญลักษณ์ ไอคอน ใน …
My Image 84
:: บทเรียนออนไลน์ วิชาหลักการเขียนโปรแกรม รหัสวิชา ง30259
My Image 85
การเขียนโปรแกรมเบื้องต้นด้วยภาษา C
My Image 86
จาวา ภาษาจาวา หรือ โปรแกรมจาวา
My Image 87
บทที่ 1 เริ่มต้นโปรแกรมภาษาจาวา | javaprogramlearning
My Image 88
ประเภทของแฟ้ม, แฟ้มของจาวาดาวน์โหลด ไอคอน ใน File Names Vol 2
My Image 89
คู่มือเขียนโปรแกรมภาษา Java | Phanpha Book Center (phanpha.com)
My Image 90
โค้ดภาษาจาวา สูตรคูณแม่ 2-13
My Image 91
การเขียนโปรแกรมแบบวัตถุวิธีในภาษาซีชาร์ป (OOP with C#) ตอนที่ 1 …
My Image 92
‪Sale Here – 📣 แจกทริค #แก้ตัวอักษรPDF ให้ไม่เพี้ยน ด้วยเว็บ… | فيسبوك‬
My Image 93
คู่มือเขียนโปรแกรมภาษา Java | Phanpha Book Center (phanpha.com)
My Image 94
จายสายดาว เชียงตุง – เพลง-น้ำตาก้นยอก ร้อง-จายสายดาว เขียน-จายดาวจืน …
ขอบคุณที่ท่านได้มาอ่านบทความ หลักการ เขียน โปรแกรม ภาษา จาวา ที่อยู่ในเว็บไซต์ cleverlearn-hocthongminh.edu.vn ค่ะ ท่านมีสิทธิ์ในการแสดงความคิดเห็น และยังสามารถตรวจสอบบทความที่เกี่ยวข้องเพิ่มเติมได้ที่ด้านล่างค่ะ หวังว่าจะช่วยเสริมสร้างข้อมูลที่น่าสนใจให้กับท่านค่ะ

Related Posts